Public workspace
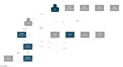
The marXact infrastructure.
Thumbnail
Public workspace
Description
Thumbnail
Public workspace
Description
Thumbnail
Public workspace
Description
Thumbnail